Seamless Bricks 033 by Textures – PBR 3D Texture (8K ready) free download

. Formats: PNG . Free for personal & commercial use.

Preview — Seamless Bricks 033 by Textures – PBR 3D Texture (8K ready)

IDbricks-033-by-textures-pbr-seamless-8k
Brick
PNG
Size1k (1024x1024px), 2k (2048x2048px), 4k (4096x4096px), 8k (8192x8192px)
sRGB

Seamless Bricks 033 by Textures is a meticulously crafted high-quality PBR 3D texture that authentically replicates the appearance and tactile feel of a classic brick wall with modern photorealistic detail. The base substrate of this texture is primarily composed of baked clay minerals naturally fused together with a cementitious mortar binder that provides structural cohesion while introducing subtle surface variation. The brick faces exhibit a slightly weathered finish featuring fine porosity and gentle erosion patterns simulating long-term exposure to environmental elements. Rich earthy red and orange hues derive from natural iron oxide pigments embedded throughout the brick material delivering nuanced tonal shifts that add depth and realism. In contrast the mortar presents a matte textured surface composed of fine sand aggregates combined with calcium-based binders visually separating it from the smoother bricks and enhancing the overall authenticity of the wall.

These detailed material characteristics are precisely conveyed through the PBR channels included in the texture pack. The BaseColor (Albedo) map preserves the natural pigment-driven coloration of both bricks and mortar without baked-in lighting ensuring true-to-life material rendering. The Normal map encodes subtle surface irregularities such as the unevenness of brick faces mortar joints and minor chipped edges which enhance tactile depth under dynamic lighting conditions. Roughness maps differentiate the slightly polished worn brick surfaces from the more porous matte mortar allowing physically based shading models to accurately simulate light interaction across these contrasting materials. The Metallic channel remains consistently black reflecting the organic non-metallic composition of the bricks and mortar. Ambient Occlusion enhances realistic shadowing within crevices and joints increasing the perceived depth and layering of the brick wall while the Height/Displacement map emphasizes relief and edge detail to support advanced parallax or displacement effects in compatible rendering engines.

Optimized for seamless tiling and supporting resolutions up to 8K this texture maintains sharp detail and clarity even in close-up views or large-scale architectural visualizations. It is fully compatible with leading 3D engines and software including Blender’s Principled BSDF shader Unreal Engine’s material system and Unity’s URP/HDRP pipelines using the Lit shader. To achieve optimal results maintain consistent texel density on your models and consider employing triplanar or layered tiling techniques to minimize visible repetition. Combining the Normal map with Height or Parallax mapping is recommended to significantly enhance surface realism and depth perception. When importing set the BaseColor to sRGB color space for accurate color reproduction while Normal Roughness Ambient Occlusion and Height maps should be imported as Non-Color data to preserve rendering precision.

How to Use These Seamless PBR Textures in Blender

This guide shows how to connect a full PBR texture set to Principled BSDF in Blender (Cycles or Eevee). Works with any of our seamless textures free download, including PBR PNG materials for Blender / Unreal / Unity.

What’s inside the download

  • *_albedo.png — Base Color (sRGB)
  • *_normal.png — Normal map (Non-Color)
  • *_roughness.png — Roughness (Non-Color)
  • *_metallic.png — Metallic (Non-Color)
  • *_ao.png — Ambient Occlusion (Non-Color)
  • *_height.png — Height / Displacement (Non-Color)
  • *_ORM.png — Packed map (R=AO, G=Roughness, B=Metallic, Non-Color)

Quick start (Node Wrangler, 30 seconds)

  1. Enable the addon: Edit → Preferences → Add-ons → Node Wrangler.
  2. Create a material and select the Principled BSDF node.
  3. Press Ctrl + Shift + T and select the maps albedo, normal, roughness, metallic (skip height and ORM for now) → Open. The addon wires Base Color, Normal (with a Normal Map node), Roughness, and Metallic automatically.
  4. Add AO and Height using the “Manual wiring” steps below (5 and 6).

Manual wiring (full control)

  1. Create a material (Material Properties → New) and open the Shader Editor.
  2. Add an Image Texture node for each map. Set Color Space:
    • AlbedosRGB
    • AO, Roughness, Metallic, Normal, Height, ORMNon-Color
  3. Connect to Principled BSDF:
    • albedoBase Color
    • roughnessRoughness
    • metallicMetallic (for wood this often stays near 0)
    • normalNormal Map node (Type: Tangent Space) → Normal of Principled. If details look “inverted”, enable Invert Y on the Normal Map node.
  4. Ambient Occlusion (AO):
    • Add a MixRGB (or Mix Color) node in mode Multiply.
    • Input A = albedo, Input B = ao, Factor = 1.0.
    • Output of Mix → Base Color of Principled (replaces the direct albedo connection).
  5. Height / Displacement:
    Cycles — true displacement
    1. Material Properties → SettingsDisplacement: Displacement and Bump.
    2. Add a Displacement node: connect heightHeight, set Midlevel = 0.5, Scale = 0.02–0.08 (tune to taste).
    3. Output of Displacement → Material Output → Displacement.
    4. Add geometry density (e.g., Subdivision Surface) so displacement has polygons to work with.
    Eevee (or lightweight Cycles) — bump only
    1. Add a Bump node: heightHeight.
    2. Set Strength = 0.2–0.5, Distance = 0.05–0.1, and connect Normal output to Principled’s Normal.

Using the packed ORM texture (optional)

Instead of separate AO/Roughness/Metallic maps you can use the single *_ORM.png:

  1. Add one Image Texture (Non-Color) → Separate RGB (or Separate Color).
  2. R (red) → AO (use it in the Multiply node with albedo as above).
  3. G (green) → Roughness of Principled.
  4. B (blue) → Metallic of Principled.

UVs & seamless tiling

  1. These textures are seamless. If your mesh has no UVs, go to UV EditingSmart UV Project.
  2. For scale/repeat, add Texture Coordinate (UV)Mapping and plug it into all texture nodes. Increase Mapping → Scale (e.g., 2/2/2) to tile more densely.

Recommended starter values

  • Normal Map Strength: 0.5–1.0
  • Bump Strength: ~0.3
  • Displacement Scale (Cycles): ~0.03

Common pitfalls

  • Wrong Color Space (normals/roughness/etc. must be Non-Color).
  • “Inverted” details → enable Invert Y on the Normal Map node.
  • Over-strong relief → lower Displacement Scale or Bump Strength.

Example: Download Wood Textures and instantly apply parquet or rustic planks inside Blender for architectural visualization.

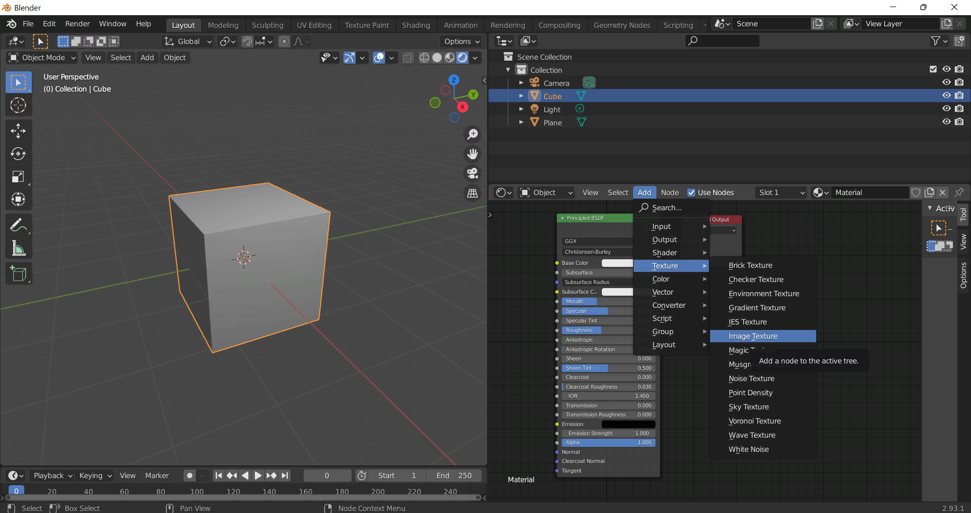
To add the downloaded texture, go to Add — Texture — Image Texture.



Add a node and click the Open button.



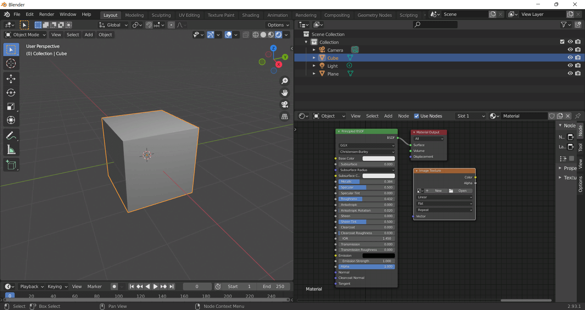
Select the required texture on your hard drive and connect Color to Base Color.


AITEXTURED Tools

Build, preview, and export seamless PBR materials. Generate full map sets from a single image, inspect them in a real-time WebGL viewer, and re-package maps for Unreal, Unity, and Blender—directly in your browser.